珠海市香洲区人民政府办公室印发修订后的《珠海市香洲区义务教育阶段随迁子女积分入学管理办法》(以下简称新《积分办法》)。该办法旨在进一步规范随迁子女积分入学管理,明确将于2026年5月1日起正式实施,有效期五年。届时,现行于2021年印发的办法将同步废止。修订内容具体为:

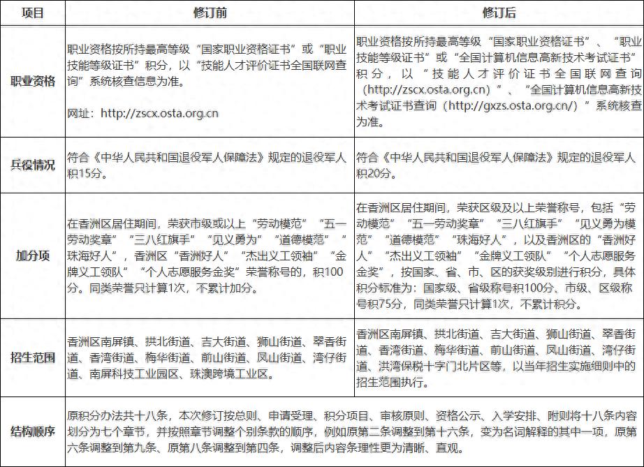
珠海市香洲区义务教育阶段随迁子女积分入学项目及分值表具体为:

新《积分办法》明确规定,申请香洲区义务教育起始年级公办学位的随迁子女,其父母或其他法定监护人必须在报名时持有香洲区有效期内居住证。
申请小学一年级学位者须年满6周岁(截至入学当年8月31日),申请初中一年级学位者须为当年小学应届毕业生。随迁子女积分入学申请每年集中网上受理一次,申请人需登录“香洲区中小学招生系统”报名,所有填报信息以报名截止日期前持有的有效证件为准。
新《积分办法》强调公开、公平、公正原则。积分入学工作将通过网络报名、各职能部门(公安、人社、教育等)协同审核、系统自动计算积分、教育行政部门统一录取的程序进行。申请人可在规定时间内通过招生系统查询积分,并对积分结果提出复核申请。
录取方面,香洲区教育行政部门将在优先满足户籍生和政策性照顾生后,根据剩余公办学位数量,按随迁子女积分从高到低排序划定录取分数线。达到分数线的名单将进行为期5天的公示,接受社会监督。最终,教育部门将结合学位情况、申请人居住地等因素统筹安排入学。
南方+记者 冉小平
【作者】 冉小平
【来源】 南方报业传媒集团南方+客户端
